院庆专题网
新OA
院史馆
本站首页
医院概况
就诊指南
入院服务
出诊信息
体检指南
医保服务
科室导航
价格公示
新闻动态
综合新闻
学术新闻
技术突破
人文故事
媒体聚焦
视觉省医
电子院报
健康科普
科普文章
科普视频
科普讲堂
通知公告
最新公告
招采信息
医疗工作
医疗公告
医疗动态
护理工作
护理公告
护理动态
科教工作
科教公告
科研动态
教育培训工作
研究生工作
临床试验
党建工作
党建动态
群团工作
党纪学习教育
本站首页
医院概况
就诊指南
入院服务
出诊信息
体检指南
医保服务
通用政策
省直医保
郑州市医保
省内异地医保
跨省异地医保
科室导航
内科
外科
妇儿
眼科
脑血管病
急危重症医学部
生殖与遗传
综合
医技
药学
健康管理科(体检)
国际医疗中心
职能部门
价格公示
新闻动态
综合新闻
学术新闻
技术突破
人文故事
媒体聚焦
视觉省医
电子院报
2025年
2024年
2023年
2022年
2021年
2020年
2019年
2018年
2017年
2016年
2015年
2014年
2012年
健康科普
科普文章
科普视频
科普讲堂
通知公告
最新公告
人事招聘
招采信息
医疗工作
医疗公告
医疗动态
护理工作
护理公告
护理动态
科教工作
科教公告
科研动态
教育培训工作
研究生工作
临床试验
病理科
首页
>
就诊指南
>
科室导航
>
医技
>
病理科
>
工作动态
>
正文
科室简介
专家介绍
工作动态
医疗设备
健康教育
科普知识
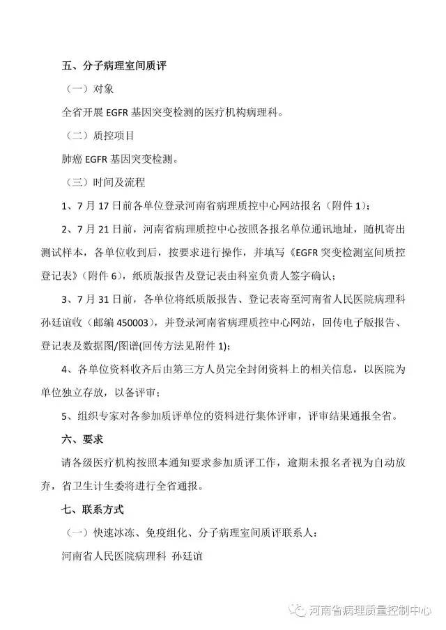
2017年度河南省病理室间质评工作通知
时间:2017-06-06
上一篇:
2017年河南省病理室间质评筹备会正式召开
下一篇:
病理艺术
相关动态
2025-07-16
健康报报道我院连续8年举办健康科普能力大赛:让健康知识从舞台走入百姓家
2025-07-16
后勤党总支第三党支部开展主题党日活动
2025-07-15
全院总动员保障高温天气医院高效平稳运转
2025-07-15
全科医学科党支部开展老年健康促进主题党日活动
2025-07-14
我院第八届蝉联全国最佳品牌传播优秀公立医院称号
2025-07-14
眼科参加河南省儿童健康“五小”专项服务月活动